台湾塑料公司排名揭晓,行业巨头榜单出炉!
台湾塑料产业在全球塑料行业中占有举足轻重的地位,众多塑料公司凭借卓越的技术、管理和创新能力脱颖而出,本文将为您介绍台湾塑料公司的排名及相关信息。台塑集团台塑集团位居台湾塑料企业之首,是全球最大的塑料制造商之一,该公司...
赛场风采,2022年比赛现场令人心动的瞬间纪实
随着岁月的流转,时间的沙漏无情地流淌着,有些瞬间,却永远定格在了历史的长河中,让我们一同回顾那些令人心动的瞬间,通过“2022年比赛现场照片”,重温比赛的激情与荣耀。比赛前的准备在比赛开始前,现场已经弥漫着紧张而兴奋...
锂电动自行车,绿色出行首选,百度权威解读
随着科技的不断发展,人们对环保、健康的出行方式越来越重视,锂电动自行车作为一种新兴的交通工具,因其环保、节能、便捷的特点,逐渐受到人们的青睐,本文将带您一起了解锂电动自行车的优势,以及其在现代出行中的重要作用。(文章...
体育课趣味比赛,展现新面貌,活力无限!
体育课是学生时代最期待的课程之一,它不仅能够锻炼身体,还能带来无尽的乐趣,近年来,一种新型的体育课形式——趣味比赛逐渐受到广泛关注,这种课程模式将竞技元素融入体育课堂,让学生在享受运动的同时,激发团队合作精神和创造力...
揭秘股票代码,全面解析668810股市动态
在当今股市中,股票的代码是投资者识别其身份的关键标识,今天我们将深入探讨“668810股票”,介绍其背景、表现以及相关的市场动态,本文旨在帮助投资者更好地理解该股票,以便做出明智的投资决策。背景介绍在探讨“66881...
小受不断重生成动物,主角受重生成动物
故事的起源在一个遥远的星球上,有一个名为小受的少年。他出生于一个普通的家庭,过着平凡的生活。然而,小受的命运却因为一场突如其来的灾难而彻底改变。那是一个风雨交加的夜晚,小受在回家的路上不幸遭遇了一场车祸,生命瞬间消...
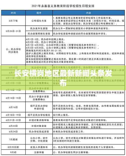
长安横岗地区最新新闻头条发布
随着社会的快速发展,长安横岗地区的新闻头条也日新月异,充满了各种新鲜元素和引人关注的信息,本文将为您带来长安横岗地区的最新新闻头条,让您了解这一地区的最新动态。横岗经济发展取得新突破长安横岗地区的经济发展取得了新的突...
股票行情深度解读与未来展望,最新分析与展望结果!
随着全球经济的日益发展,股票市场成为了众多投资者关注的焦点,对于想要了解“股票行情怎么样”的投资者来说,本文将从多个角度进行深度分析,并展望未来的趋势。当前股票市场的概况我们来看一下当前股票市场的概况,在全球经济稳步...
古佛山风景区门票价格全解析!
古佛山风景区以其秀美的自然风光和丰富的文化底蕴吸引了无数游客,本文将为您详细介绍古佛山风景区的门票价格及相关信息,让您在游览之前做到心中有数。古佛山风景区概述古佛山位于风景秀丽的某省某市,这里山水相依,人文景观丰富,...
南岔十二月实时资讯速递,一键掌握最新动态!
亲爱的小红书社区的朋友们,你们好!现在是时候了解一下我们美丽的南岔在十二月的最新动态了,想知道南岔的实时信息在哪里查吗?不要担心,这篇文章将为你揭示所有答案,让我们一起探索南岔的十二月精彩瞬间,轻松获取最新资讯!南岔...